茂名职业技术学院欢迎您

主站
高职高专动态 学院首页 / 正文

31

10,20182018-10-31 08:24:31

文章归属:茂职院新闻网

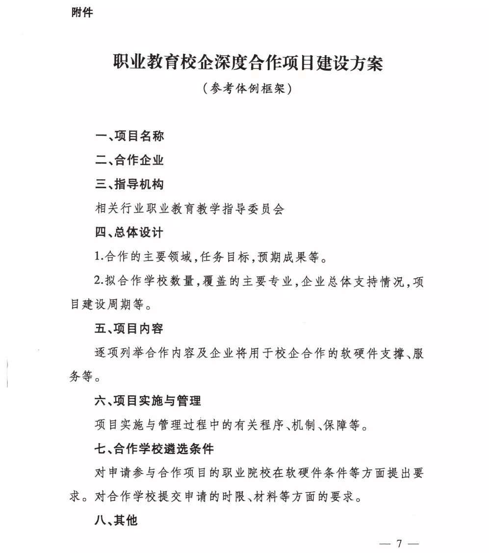
转发关于开展职业教育校企深度合作项目建设工作的通知

文章来源:高职高专教育网 更新时间:2018-10-31 08:24:31 点击次数:

Copyright © 2018.茂名职业技术学院 All rights reserved.备案号:粤ICP备12035039号

茂名职业技术学院-政务和公益机构域名注册管理中心《标识证书》